難易度・正答率・重要度
- 難易度: ★★☆☆☆(BOMの基本計算)
- 正答率: ★★★☆☆(階層の積の考え方が鍵)
- 重要度: ★★★☆☆(MRP・所要量計算の基礎)
問題文
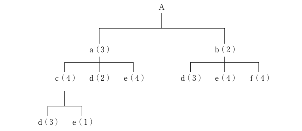
下図は、最終製品Aの部品構成表であり、( )内は親1個に対して必要な部品の個数である。製品Aを2個生産するとき、必要部品数量に関する記述として、最も適切なものを下記の解答群から選べ。

〔解答群〕
ア
部品cは12個必要である。
イ
部品dは36個必要である。
ウ
部品eは64個必要である。
エ
部品fは60個必要である。
出典: 中小企業診断協会|2019年度 第1次試験問題|運営管理(PDF)
解答
- 正解:ウ(部品eは64個必要)
解説
- 前提の構成(1個のAに対して):
- Aは a(3), b(2) を含む。
- aは c(4), d(2), e(4) を含む。
- bは d(3), e(4), f(4) を含む。
- cは d(3), e(1) を含む。
- Aを2個生産するときの必要数(各部品ごと):
- c: a経由のみ → 3(a)×4(c)=12/A1個 → A2個で 24。
- d: aの直接分 3×2=6、b分 2×3=6、c経由分 3×4×3=36 → 合計48/A1個 → A2個で 96。
- e: a分 3×4=12、b分 2×4=8、c経由分 3×4×1=12 → 合計32/A1個 → A2個で 64。
- f: b経由のみ → 2×4=8/A1個 → A2個で 16。
- 選択肢のうち、問題の条件(A2個)に一致するのは「e=64個」であり、ウが適切。
学習のポイント
- 階層の積で数える: 親から子へ、必要数量の積で下位部品の所要量を求める。
- 経路の合算: 同一部品が複数経路で必要になる場合は、各経路分を合算する。
- 数量は製品数で拡張: 最終製品数(今回はA2個)を最後に乗じて総所要量にする。
- MRPの基礎: BOMの読み取りと所要量展開は資材所要量計画の出発点。